校招品牌:“GEM低碳新锐”“GEM超级低碳新锐”
一、格林美集团简介
2001 年 12 月 28 日,格林美由创始人许开华教授基于绿色生态制造(G—Green E—Eco M—Manufacture)的理想在深圳设立,先后于深圳证券交易所和瑞士证券交易所上市,年产值 300 余亿元,员工总数 10,000 余人,位居中国上市公司 500 强、中国民营企业 500 强、中国制造业企业 500 强、中国环境企业 5 强、福布斯中国可持续发展工业企业 TOP50、胡润中国民营企业可持续发展 10 强,是世界领先的废物循环产业集团、世界新能源行业的核心供应商与中国循环经济领军企业。公司在中国 11 个省市以及在南非、韩国、印尼等地建设了 19 个废物循环处理工厂与新能源材料制造基地,绿色发展的足迹辐射世界、覆盖中国 40%以上国士面积,与超过 5 亿人口建立废物处理合作关系,循环再造钴、镍、锂、铜、钨、金、银、铂、钯、铑、镓、锗、铟、稀土等 30 余种稀缺资源,回收处理退役动力电池与电子废弃物各占中国总量的 10%以上,回收的镍资源占中国原镍开采量的 13%,回收利用的钴资源超过中国原钴开采量的 340%,回收的钨资源占中国原钨开采量的 6%。公司核心产品动力电池用三元前驱体材料出货量居全球市场前二,3C 数码电池用四氧化三钴出货量居全球市场前三,超细钴粉位居世界行业市场第一。公司坚守“新能源材料制造+城市矿山开采”双轨驱动战略,拥有国家电子废弃物循环利用工程技术研究中心与国家企业技术中心双国家级创新平台,设立院士工作站与博士后科研工作站,建成七大研究院,两次获得国家科技进步二等奖,十多次获得省部级科技进步一等奖,技术创新实力领跑行业。公司先后获批国家循环经济教育示范基地、国家绿色工厂、国家城市矿山示范基地等国家荣誉,并斩获 2018 年达沃斯“全球循环经济跨国公司奖”与 2020年保尔森可持续发展绿色创新奖,被作为全球废物再生成功案例载入世界知名《自然》杂志,被联合国列为有机物(VOCs)污染减排示范企业,成为践行绿色低碳发展的世界先进企业代表。
二、招聘需求
1、招聘对象:2024 届应届毕业生
2、招聘人数:300 人
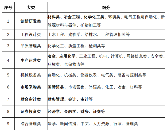
3、招聘专业:

三、薪资待遇
1、薪酬福利(元/月)
本科:6000-9000(基本薪资)+2000(一线津贴)+2000(新锐津贴)
硕士:8000-13000(基本薪资)+3000(一线津贴)+3000(新锐津贴)
博士:20000-30000(基本薪资)+5000(一线津贴)+5000(新锐津贴)
博士后:20000-30000+5000(新锐津贴)+政府津贴
实施“超级低碳新锐计划”:针对优秀应届毕业生发放“新锐津贴”。
北京大学、清华大学、国外顶级优秀大学(QS 排名前 50)等特别优秀人才,可突破上述标准,一事一议。
注 1:一线津贴是指对从事生产、创新、质量、分析、基建、能源、工程、环保、安全等生产相关的一线环节的工资外津贴。该津贴属于公司补贴。毕业生可以同时正常享受当地省份/城市人才引进政策补贴。以上为月薪标准+公司津贴,不含年终绩效奖金、其他激励奖金、其他福利、五险一金等。
注 2:超级低碳新锐津贴申请条件(满足其一即可申请参与评审,申请成功入职即开始享受):
1)重要级别学生干部(学院学生会主席/校级学生会副主席及以上等);
2)获得国家级奖学金;
3)获得国家级荣誉奖项(所学专业领域);
4)考取重要证书(所学专业领域,如:注册会计师、特许金融分析师、法律职业资格证、一级建造师等);
5)获得省级及以上优秀毕业生或省级及以上优秀毕业论文称号;
6)在 SCI/SSCI 学术期刊上发表学术论文(本科 1 篇及以上、硕士 3 篇及以上、博士 5篇及以上(国际期刊),论文要求一作、共一或导师一作学生二作);
7)具备特殊专业技能或获得重要荣誉、资质等情况,一事一议。
2、入职培训:入职后集团统一组织开展为期 1 个月的集中培训、岗位轮训等培训计划,期间由相应集团/公司高管、资深技术人员带教,定岗之后实行师徒带教制度;
3、人才培养:公司始终坚持以人为本、拥抱人才的人才管理理念,优化升级人才培养体系,形成五级阶梯式人才培养体系,明确发展路径:
1)超级低碳新锐:新锐津贴 2.4-6.0 万元/年
2)青年骨干人才:人才津贴 3.0-6.0 万元/年
3)超技术尖刀人才:人才津贴 7.2-12 万元/年
4)领军人才/创新人物:人才津贴 20-45 万元/年
5)未来领先人才:人才津贴 50-100 万元/年
4、股权激励:根据综合表现有机会享受公司中长期股权激励。
四、工作地点聚焦国内外 9 个地点:广东深圳/湖北荆门/湖北武汉/江苏无锡/江苏泰州/福建宁德/江西宜春/印尼/韩国
五、招聘流程投递简历→ 简历筛选 → 初试→ 复试→ 发送录用通知书 → 签订三方协议 → 实习/正式入职。
六、招聘地点根据高校对接情况,在全国各大高校进行校园宣讲并现场面试。
七、招聘时间2023 年 9 月-11 月
八、联系方式联系地址:深圳市宝安中心区海秀路荣超滨海大厦 A 座 20 楼电话:86-0755-3366 8081电子资料接收邮箱(邮件主题:应聘-姓名-学校-专业-学历)gem_hr@gem.com.cn公司网站:www.gem.com.cn